继东南亚收紧AI内容监管后《注意,TikTok新规杀到!你的AI视频,可能死于这些方面》,TK美区的AI合规使用指南也跟着上桌。
新规之下,哪些场景是绿灯?哪些操作会直接导致限流、下架甚至封号?今天来划下重点。
一、哪些AI玩法比较安全?
事实上,平台并非一刀切,只要内容真实、准确,且不具误导性,AI该用还是可以用。
基于此,官方明确了5类允许使用AI的典型场景:

但是,重点来了:
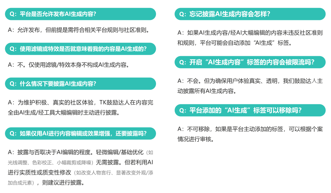
当AI生成的内容逼真到有让用户分不清真假(如合成人脸、合成语音、数字人、完全由AI生成等场景)时,创作者必须做一个关键动作,那就是:主动标注AI生成。
一是通过内容标注,在视频文案或画面里手动打上标签,比如“本视频由AI生成”,也这是国内抖音常见的套路。

二是打开平台“AI生成内容”开关,开启后,视频左下角会自动显示“内容经创作者披露为AI生成”的标签。

另外,官方还明确了几条高压线:
01、不能虚构人设进行推广:如冒充医生开展讲座、推广保健品;

02、不能用AI夸大产品功效:如牙膏可以“消除蛀牙”或“立即修复牙齿”;

03、不能用AI虚假展示产品(货不对板):如添加实物商品本身不具备的发光、照明或特殊功能等特效。

二、平台为何对AI内容亮剑?
说白了,就是不让“一颗老鼠屎搞坏一锅粥”。
一直以来,不少卖家把AI玩成了“流量收割机”:批量生成猎奇视频、养生谣言、狗血剧情,先圈一波流量,再挂车带货或者直接卖号变现。
一条龙下来,技术开发、内容生成、流量变现,闭环跑得比谁都快。
消费者被忽悠下单,收到货发现跟视频里的相差十万八千里,结果就是投诉飙升、评分下滑。

最重要的是,当创作者发现:
1)好好做内容不如AI批量生产有流量
2)创意表达不如AI生成的套路故事赚钱快
创作者就不得不为短期利益放弃原创转向滥用AI,内容生态长期以往就会改变。
如果平台依旧任由AI创作泛滥,AI垃圾视频将会逐步成为主流,这对TiKTok来说,是毁灭性的。
所以这次新规,无疑释放了两个清晰的信号:
一是平台决心保护诚信经营者。
通过清除利用AI作弊的玩家,将流量和机会重新分配给那些踏实做产品、真实做内容的商家。
二是AI创作的赋能和规范同步进行。
实际上,针对苦视频创作已久的卖家,TikTok官方一直在AI工具上发力,将创作门槛降到了最低。
这就意味着,当AI创作的壁垒被打破,小白都可以轻松地做视频,用AI还原商品真实原貌,用优质内容打动用户。
三、卖家接下来怎么玩?
对于创作者和卖家而言,如果想继续深耕美区,那么2026年的正确打开方式是:
一是尽早拥抱AI,融入原创。
从去年开始,TikTok就对纯混剪视频做了流量限制,AI批量搬运的路早就走不通了。现在合规的玩法是:卖家用AI写脚本、搭场景、出构图,然后自己实拍产品特写、使用场景,把AI缺失的真实质感和细节补回来。
关键是,短视频、商品详情页与实物三者信息必须一致,别搞“视频特效vs实物翻车”的骚操作。
二是上架严格审核,避免客诉。
尤其是利用AI生成的素材,在上架前必须重点检查商品的比例结构(产品信息是否一致)、细节纹理(存在多余或者缺失的元素),避免产生货不对版,导致后续的客诉问题。
三是定期分析差评,总结归因。
特别是因为“货不对版”产生的差评,如果发现集中投诉某个产品,在排除货源质量之后,应当立即追溯是否为AI生成,同时建议保留所有商品的实拍360°视频,作为后续的申诉证据。
当下阶段,AI如何好好用,还是一个长期课题,除了坚守合规外,建议卖家再根据官方常见QA规范内容制作。

写在最后:那些靠AI批量收割流量的玩法,红利期已经结束了,接下来能真正能玩下去的,是善于将AI+TikTok提质增效的卖家。
-END-
目前,妙手旗下ERP产品已全面接入TikTok Shop各类店铺,为卖家高效运营赋能。
其中,妙手ERP支持接入TikTok Shop东南亚、美国、欧盟、日本、英国、墨西哥等多个国家跨境及全托管店铺,EasyBoss ERP支持接入TikTok Shop东南亚本土店,GreatBoss ERP则支持接入TikTok Shop美区本土店。
以上产品均支持选品、搬运、刊登、定价、营销、订单、仓储、采购、物流等一站式店铺解决方案,有效助力卖家们提效增收,让TikTok Shop出海掘金之路更简单!

妙手跨境 · 2026年3月04日



大麦victory
妙手ERP



仓姐Tina



