为持续提升跨境物流履约质量,保障尖锐、易碎类商品在揽收、国际运输及末端派送全链路中的安全与合规,Shopee平台将正式强化相关商品的包装规范要求。
此类商品因物理特性特殊,若包装不当,极易导致包裹破损、清关异常、退件甚至人身伤害等风险,不仅影响买家体验,更可能对店铺的履约指标与运营健康度造成不利影响。
为此,我们特此发布最新包装规范指引,旨在帮助卖家科学防护、合规发货,从源头降低物流风险,提升订单完成率与客户满意度。
请所有涉及尖锐及易碎商品销售的卖家务必认真阅读并严格执行以下标准,共同构建更安全、高效、可信赖的跨境物流环境。
一、尖锐物品包装规范
1、尖锐物品定义与分类
尖锐物品是指那些具备尖锐边缘或尖端,可能切割或刺穿包装材料及人体皮肤的物品,主要包括以下类别:
厨房及餐厅用品:餐刀、奶酪研磨机、削皮器、切片机等锋利炊具工具户外及露营设备:帐篷桩、露营工具、斧头等尖锐物品
园艺及工具设备:修枝剪、锯片、园艺铲等
2、包装基本要求
3、包装示例
【卖家包装不规范拦截标准示例】
4、不同类型尖锐物品的特殊要求
二、易碎品包装规范
1、玻璃&陶瓷等易碎品定义与分类
易碎品指以玻璃、陶瓷及其他易碎材料制作的物品,主要包括以下类别:
玻璃器皿:玻璃杯、酒杯、盘子、碗等家居装饰:镜子、玻璃摆件、灯具(如灯罩和灯泡)陶瓷餐具:盘子、碗、茶具等(因破损后可能产生尖锐边缘,参照玻璃制品处理)
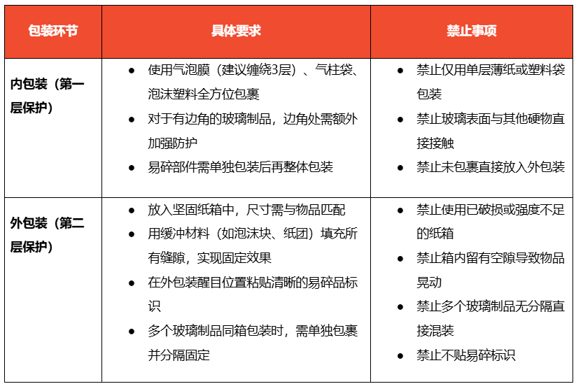
2、包装基本要求
3、包装示例
规范包装不仅是平台的要求,更是卖家专业运营能力的体现。每一次严谨的打包,都是对买家体验的承诺,也是对店铺长期发展的投资。Shopee将持续优化物流支持体系,但也离不开每一位卖家的积极配合与执行。让我们携手并进,从细节做起,提升履约质量,降低运营风险,共同营造更安全、高效、可持续的跨境生态。感谢您的理解与支持,祝您生意兴隆,订单稳步增长!

跨境简一 · 2026年4月01日



大麦victory


欧哥跨境日记





